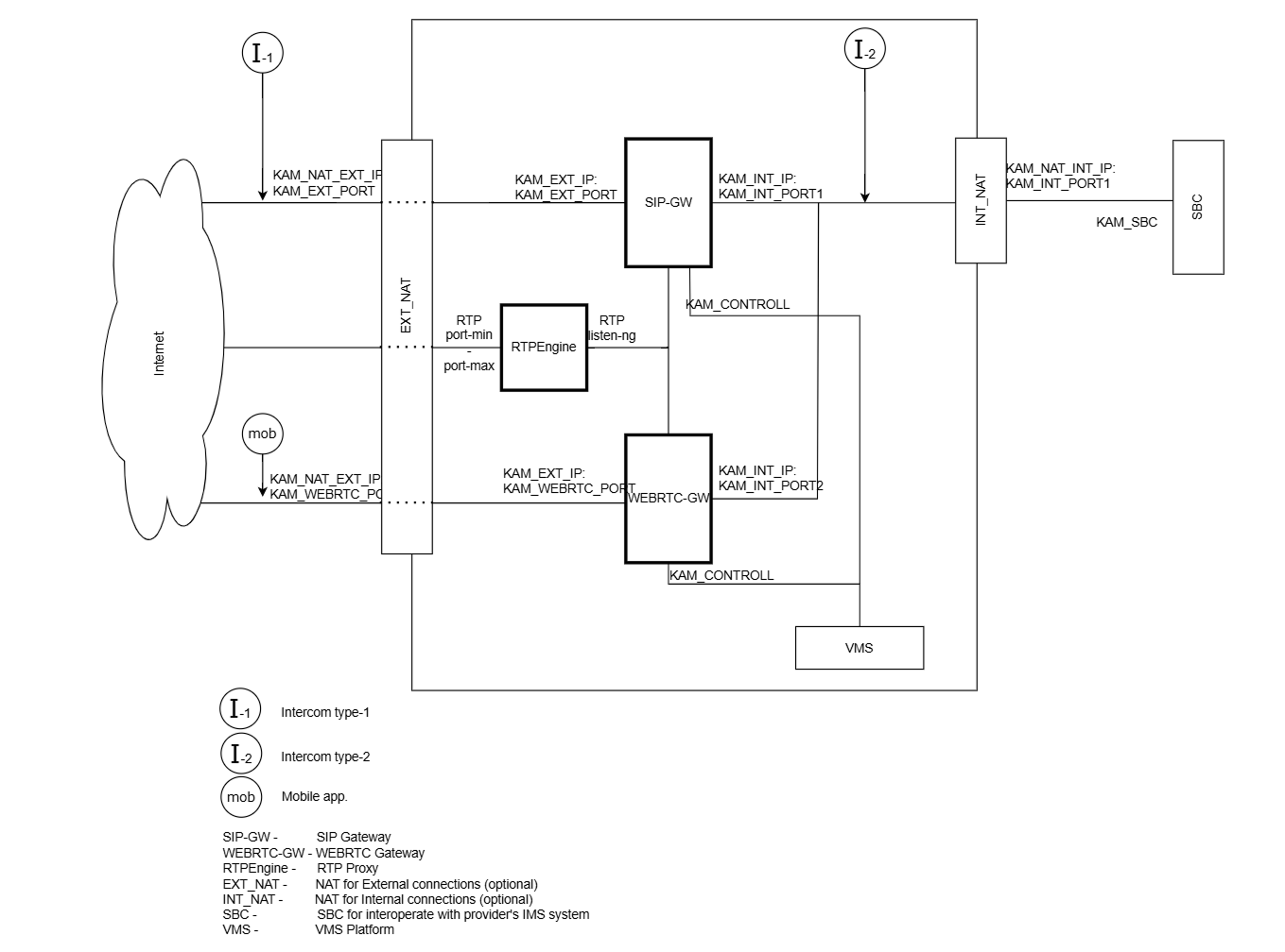
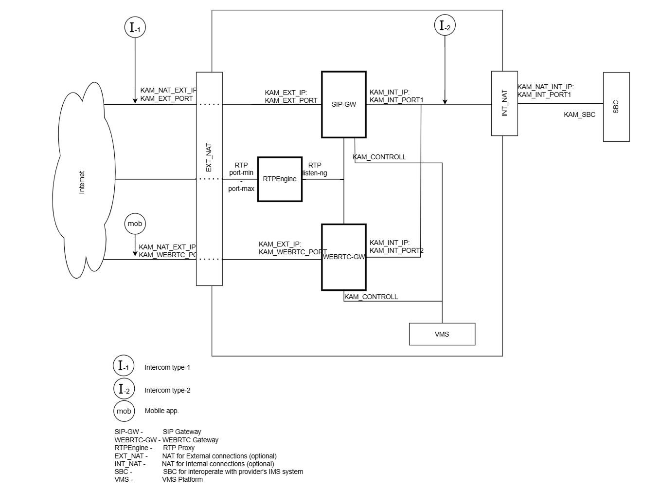
The Vоice Gateway architectural diagram
The diagram shows the environment variables and parameters which are used in the Voice Gateway configuration.
.png?inst-v=b63742cc-00c9-4c22-96cb-e64d375db7d7)
The architectural diagram
ENV or PARAMS | Port | Direction | Note |
|---|---|---|---|
EXT_PORT | 5969 TCP/UDP | IN | The SIP service for cloud intercoms (Sputnik). |
INT_PORT1 | 5060 TCP/UDP | IN | The SIP service for standalone intercoms (Beward and Intersvyaz). |
WEBRTC_PORT | 7443 TCP | IN/OUT | WebRTC to handle connections from mobile applications. |
RTP_PORT_MIN | 20000 - 25000 UDP | IN/OUT | RTP media. |