Breadcrumbs

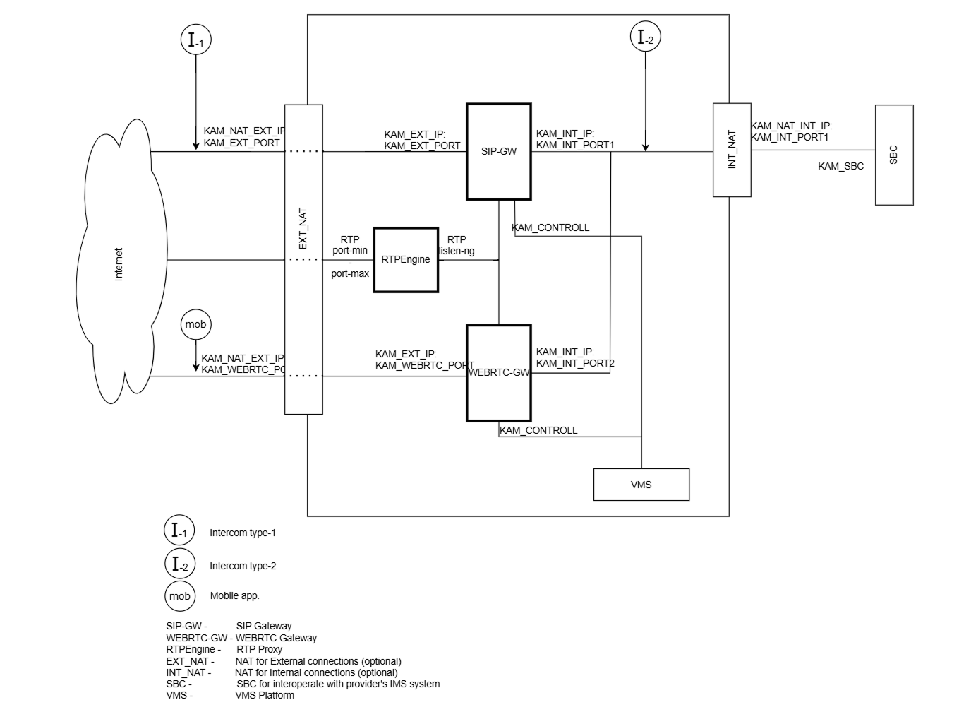
The Vоice Gateway architectural diagram

The diagram shows the environment variables and parameters which are used in the Voice Gateway configuration.

image 1 (28).png
The architectural diagram

ENV or PARAMS

Port

Direction

Note

EXT_PORT

5969 TCP/UDP

IN

The SIP service for cloud intercoms (Sputnik).

INT_PORT1

5060 TCP/UDP

IN

The SIP service for standalone intercoms (Beward and Intersvyaz).

WEBRTC_PORT

7443 TCP

IN/OUT

WebRTC to handle connections from mobile applications.

RTP_PORT_MIN
RTP_PORT_MAX

20000 - 25000 UDP

IN/OUT

RTP media.