Breadcrumbs

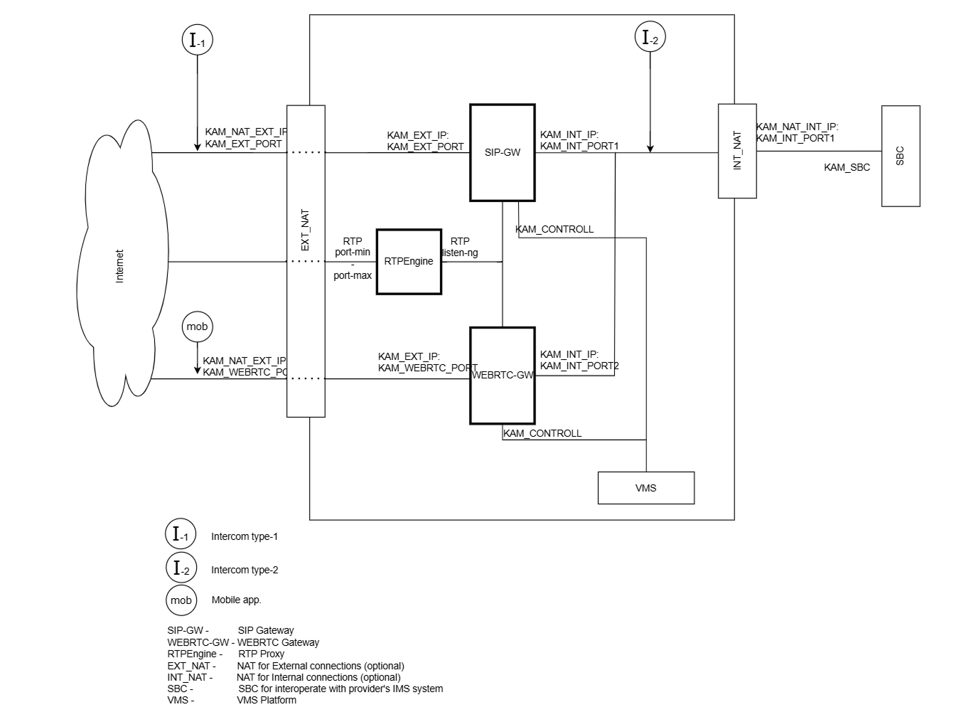
Vоice Gateway architectural diagram

The diagram shows the environment variables and parameters which are used in the Voice Gateway configuration.

image 185.png
The architectural diagram

ENV or PARAMS

Default Value

Required

Note

KAM_EXT_IP

 

Yes

IP address on the external interface.

KAM_INT_IP

 

Yes

IP address on the internal interface.

KAM_NAT_EXT_IP

 

No

IP address exposed to external connections through NAT.
In case of absence, the External NAT must be equal to KAM_EXT_IP.

KAM_NAT_INT_IP

 

No

IP address that will be represented to internal connections through NAT.
In case of absence, the External NAT must be equal KAM_INT_IP.

KAM_EXT_PORT

5969

Yes

SIP service for cloud intercoms (Sputnik). TCP/UDP.

KAM_INT_PORT1

5060

Yes

SIP service for standalone Intercoms (Beward and Intersvyaz). TCP/UDP.

KAM_WEBRTC_PORT

7443

Yes

WebRTC to handle connections from mobile applications. TCP.

KAM_SITE_NAME

vgw1.company.com

Yes

Domain name which will be used to connect mobile applications.

KAM_COMMON_NUMBER

-

No

A common number that can be used to hide Intercom’s SIP-URI.
Applicable only for IMS connection.

If defined, the calling party number will be replaced with this value.

KAM_SBC

 

No

The SBC through which IMS is connected.

KAM_NUM_RANGE

1.{11}

Yes

Regex pattern allowed SIP-URI for registration.

RTP port-min
RTP port-max

20000 - 25000

Yes

The range of RTP media ports. UDP.