Breadcrumbs

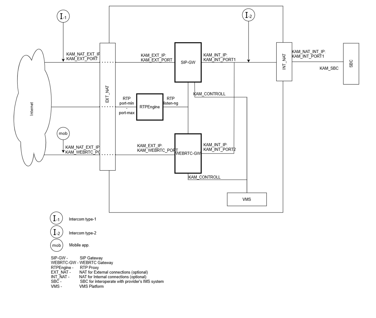
Архитектурная схема Vоice Gatеway

На схеме показаны переменные окружения и параметры, используемые в конфигурации Voice Gateway.

image 188.png


ENV или PARAMS

Значения по умолчанию

Обязательные значения

Дополнительная информация

KAM_EXT_IP

 

Да

IP-адрес на внешнем интерфейсе.

KAM_INT_IP

 

Да

IP-адрес на внутреннем интерфейсе.

KAM_NAT_EXT_IP

 

Нет

IP-aдрес, который будет представлен внешним соединениям через NAT. При его отсутствии, External NAT должен быть равен KAM_EXT_IP.

KAM_NAT_INT_IP

 

Нет

IP-адрес, который будет представлен внутренним соединениям через NAT. При его отсутствии, External NAT должен быть равен KAM_INT_IP.

KAM_EXT_PORT

5969

Да

Сервис SIP для облачных домофонов (Спутник) TCP/UDP

KAM_INT_PORT1

5060

Да

SIP‑сервис для автономных домофонов (Beward и Интерсвязь) TCP/UDP.

KAM_WEBRTC_PORT

7443

Да

WebRTC для обработки подключений от мобильных приложений. TCP.

KAM_SITE_NAME

vgw1.company.com

Да

Доменное имя, которое будет использоваться для подключения мобильных приложений.

KAM_COMMON_NUMBER

-

Нет

Общий номер, который может использоваться для скрытия SIP-URI домофона.
Используется только для подключения через IMS.

Если задан, номер вызывающей стороны будет заменён этим значением.

KAM_SBC

 

Нет

SBC, через который осуществляется подключение к IMS.

KAM_NUM_RANGE

1.{11}

Да

Regex-шаблон допустимых SIP-URI для регистрации

RTP port-min
RTP port-max

20000 - 25000

Да

Диапазон RTP-медиа-портов (UDP)